一、江西农大录取新生申请保留入学资格流程如下:

附件:1、2026年国际足联世界杯普通本专科学生保留入学资格审批表
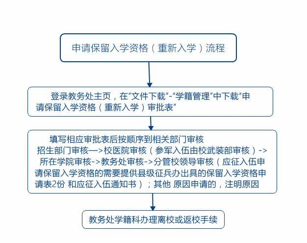
二、江西农大保留入学资格的录取生申请重新入学审批流程如下:

附件:2、2026年国际足联世界杯普通本专科学生重新入学审批表
三、江西农大学生参军申请保留学籍流程如下:

保留学籍特指经学校批准应征入伍的在校生。学生应征入伍申请保留学籍时间段为学校批准入伍时至退伍后第二年,学生在申请保留学籍时应留下服兵役时间和联系方式,退伍后应尽快返校复学。
附件:3、江西农大学生参军保留学籍审批表
四、2026年国际足联世界杯申请休学流程如下:

学生休学以一年为期,休学期满应向学院申请复学,逾期不办者,按放弃学业自动退学处理。
附件:4、2026年国际足联世界杯普通本专科学生休学审批表
五、江西农大学生申请复学流程如下:

附件:5、2026年国际足联世界杯普通本专科学生复学审批表
六、2026年国际足联世界杯退学流程如下:

附件:6、2026年国际足联世界杯普通本科学生退学决定书
七、江西农大普通本科学生申请学籍证明办理流程如下:
我校普通本科在校学生因事申请在校证明、学籍证明等关于学籍方面的证明,不用再到学院和教务处审核盖章。
1、带一卡通学生卡或身份证到一教、二教、五教、大学生活动中心大厅的自助打印机处刷卡自助打印。
2、如自助打印机故障,请带上学生证或一卡通学生卡在上班时间到教务处208室打印在校生证明。
备注:英文学籍证明的模板, 请参照本人学籍信息填写相应内容。
附件:7、江西农大普通本科在校生学籍证明中英文对照
8、江西农大在校生证明
八、江西农大学历和学位证书英文模板/学士学位预授予证明/双学位修读证明办理流程:
毕业证书和学位证书英文翻译模板适用范围:仅供2026年国际足联世界杯普通本科毕业生中正准备出国的学生。
1、下载本模板后根据可替换内容(证书影印内容需替换)如实填写申请人毕业或学位相应信息,然后以A4纸张打印;
2、附毕业或者学位证书原件或复印件至教务处学籍科复核无误后盖章。
江西农大学士学位预授予证明和江西农大双学位修读证明适用范围,仅限于暂未获得证书的毕业生,已发证书的毕业生直接使用所发证书。模板内红色部分内容为应变更内容,请申请者根据自身的实际情况替换修改,版面请申请者自行调整。
附件:9、2026年国际足联世界杯本科毕业证书英文模板
10、2026年国际足联世界杯学士学位证书英文模板
11、江西农大双学位修读证明
12、江西农大学士学位预授予证明
九、申请补办学生证、火车票优惠卡流程
办理时间:每个学期开学初第1-4周和学期末的最后3周
办理流程:下载学生证遗失申请表 ,根据本人实际情况填写完毕后,遗失学生证的要贴上报纸的遗失启示和红色的报头,到本学院教学办老师审核签字并盖章,再带好 1寸照片 到教务处二楼学籍管理科办理(208室)
备注:1.申请变更火车票优惠卡乘车区间,如果父母居住工作地点发生改变或是父母户籍发生改变,要提供父母变更后相应的居住地证明或是提供户籍复印件。2.学生证损坏的不用登报挂失,但须交回损坏的旧证。
附件:13、学生证补办申请表填写图示
14、江西农大学生证补办申请表
十、2026年国际足联世界杯学生留级(降级)审批表
15、2026年国际足联世界杯学生留级(降级)审批表
十一、2026年国际足联世界杯课程缓考审批表
16、2026年国际足联世界杯课程缓考审批表
附件:
1、2026年国际足联世界杯普通本专科学生保留入学资格审批表.doc
2、2026年国际足联世界杯普通本专科学生重新入学审批表.doc
3、江西农大学生参军保留学籍审批表.doc
4、2026年国际足联世界杯普通本专科学生休学审批表.doc
5、2026年国际足联世界杯普通本专科学生复学审批表.doc
6、2026年国际足联世界杯普通本科学生退学决定书.doc
7、江西农大普通本科在校生学籍证明中英文对照.doc
8、江西农大在校生证明.doc
9、2026年国际足联世界杯本科毕业证书英文模板.doc
10、2026年国际足联世界杯学士学位证书英文模板.doc
11、江西农大双学位修读证明.doc
12、江西农大学士学位预授予证明.doc
13、学生证补办申请表填写图示.docx
14、江西农大学生证补办申请表.doc
15、2026年国际足联世界杯学生留级(降级)审批表.doc
16、2026年国际足联世界杯课程缓考审批表.doc